Home  |  High-End Audio Reviews  Audiophile Shows  Partner Mags  Hi-Fi / Music News

High-End High-Performance Audiophile Review Magazine & Hi-Fi Audio Equipment Reviews
Audiophile Equipment Review Magazine High-End Audio

  High-Performance Audio Reviews
  Music News, Show Reports, And More!

  30 Years Of Service To Music Lovers

 

May 2003
Enjoy the Music.com Review Magazine
The DIYHiFiSupply.com Joplin Amplifier Kit
Review by Thorsten Loesch
Click here to e-mail reviewer

 

  DIY HiFi Supply have by now been around for a good while, selling high quality DIY Valve amplifier kits at very low prices. While originally having mostly products directly out of the line of Opera Audio Beijing, over the years DIY HiFi Supply have been moving their product line more and more away from simple unassembled versions of commercial products. The Billie 300B Amplifier Kit that originally was the unassembled Opera M500 is being comprehensively re-designed. DIY HiFi Supply has recently introduced a kit for a passive pre-amplifier using transformers as volume control element. Another Product that has no equivalent in the product of line of Opera Audio is the subject of this review, namely the Joplin Amplifier.

In commercial terms the Joplin is terribly unfashionable. It has little power output (13, 11, or now 9 watts per channel depending upon settings and implementation). It is a push-pull amplifier using the lowly 2A3 as well and not a fashionable single-ended 300B amplifier. The push-pull nature is something that may be forgiven by fashion, if at least high power would be delivered, but not so.

Still, a small but substantial number of people are interested in such amplifiers, so while it is not likely that you will ever see a 2A3 push-pull amplifier from Opera, for DIY HiFi Supply such a product makes quite a bit of sense. What interested me personally about the Joplin was that it should be easily possible to convert the amplifier to use 45’s or indeed 300B output valves (more on that in the Geek Files below). After asking if it would be possible to have a Joplin for review I received a fully assembled unit from the first series. After fitting the valves I realized that one had to open up the amplifier to adjust the fixed bias for the output valves and I found the process rather unintuitive and fiddly. Inside this open amplifier is quite a but of high voltages. Furthermore, the adjustment was quite critical and I was unable to balance one pair of valves for identical current.

The result of this and early listening tests was that I agreed with Brian Cherry from DIY HiFi Supply to modify the amplifier to use self-bias as well as operation in "Class A1" instead of the previous operation in "Class AB2", as well as to remove negative feedback. Furthermore, my modification was done such that I can use 45 output valves with simply opening a solder bridge (earlier on I used a switch) and that 300B output valves can be employed with changing a three solder bridges in the heater wiring. I strongly suspect that the Joplin will also work well running 10/10Y/VT-25 output valves or the TJ made 205 valves.

The same ability to run multiple types of output valves and my self-bias modification can be applied to existing Joplin’s. For the current series of kits all this should be already documented in the building instructions. These modifications reduced the output power from around 12 watts to "only" 9 watt when using 2A3's. While this may sound like a significant loss in power it is in reality only around 1.5dB. What I found audible was the much softer clipping behavior of self-bias and the ability to operate without negative feedback, which allowed the modified amplifier (in my system at least) to play notably louder as a little overload remained virtually inaudible. This is a state not present with the amplifier using "Class AB2" and negative feedback. In view of the safety of children, pets and other inquisitive things running about the house a black tube cage is available to cover the entire top (se below photo). I may be forgiven for thinking it a most hideous thing, I have taken a picture with the cage... decide for yourself.

 

With a pair of 45’s per channel the output power is down to around 4 to 5 watts, with 300B's around 10 watts should be produced. The following comments are based entirely on the self-bias variation and zero negative feedback with 2A3 valves, unless explicitly specified otherwise.

 

The Sound

Due to a mix-up I had not received the stock complement of driver valves (a 12AT7 and two 5687), though I did receive two pairs of Sovtek 2A3, so I can not comment on the sound of the stock driver valve complement. I started auditions with a JAN GE 6072A and two Westinghouse 5687WB. These are good sounding NOS examples of what can be used. I later tried a number of other valves in the input and driver position. For the input position I tried Brimar triple Mica 6201, Mullard ECC81, Cleartop GE 5695 and GE "Five Star" 6072A as well as "normal" GE 6072A. I settled on the GE "Five Star" 6072A as best sounding. For the driver valves I compared Westinghouse 5687WB, GE "Five Star" 5687 and Mullard E182CC. Again I found the GE "Five Star" valve the best sounding. The photo here shows the original complement I fitted.

The direct comparison of the Joplin was against the amplifier that I designed and constructed based on the DIY HiFi Supply Billie Kit. To me, personally and after comparison to a number of other highly regarded 300B single-ended amplifiers, the Billie represents a "100" points, outperforming any reasonably priced alternative I tried. Switching over from my own monoblock amplifiers to the Joplin did not result in an immediate "make it go away" reflex. Though the sonic perspective shifted, I found the sound rather enjoyable. Letting the Joplin play for a good few days to have everything settle down I began "critical" listening and swapped the amplifiers around a few times. This slowly allowed me to get a handle on what the Joplin was doing with the music.

First, without some very competent competition, I would likely declare this amplifier to be very good and it is very good. It just falls a little short of being truly outstanding. The music reproduction is very even across the range and the tone is quite beautiful. Detail is well resolved and the amplifier can certainly carry a tune (in the classic Linn sense). Noise levels where as low as any I have heard, most excellent for an amplifier using AC heating for directly heated triodes. In fact, without a somewhat more elevated reference for comparison I would consider the Joplin to be a most excellent amplifier. Where, to me at least and in my system, the Joplin looses points is in terms of final resolution and involvement in music. While thoroughly enjoyable, I consistently felt less involved in the music playing with the Joplin in my system. Things became a little better when I removed the originally fitted Alps Blue volume control and replaced this by a fixed value resistor divider.

This is something I must mention. Due to the design of the amplifier it has an absolutely ridiculous amount of gain even for an integrated amplifier. This means that no matter how specifically things are arranged in your system the volume control on the Joplin will allow only the a small usable range should you use the amplifier as single input integrated amplifier.

In a system with a pre-amplifier you wil likely have to keep the volume control almost all the way down. By removing the Volume control and using a simple pair of resistors to set the gain correctly I did get a notable improvement in transparency, but still not quite up to the standards of my reference system. In fact, the slight opaqueness and veiling to the music I noticed are consistent with what was heard before with push-pull amplifiers as compared to single-ended amplifiers. This problem is less in the Joplin than I have heard before, but still is clearly noticeable.

Another thing that was quite clearly noticeable with the Joplin was a shift in soundscaping. The depth behind the loudspeakers was curtailed and the images were pushed forward, in addition to a narrowing of the soundscape and less well defined imaging. Whereas on small scale acoustical music such as the Amsterdam Guitar Trio playing Vivialdi's Le Quattro Stagioni [RCA GL 70220], my reference amplifiers paints a focused picture of each and every instrument in space while the Joplin diffuses the precise, almost holographic images notably. Trying different output valves (RCA 45 or Svetlana 300B) changed the sound of the amplifier as one would expect from these valves, yet did not as such address the fundamental points of critique.

Lest I seem overly critical, here I am holding a quite inexpensive kit (around $800, or $ 1,000 assembled and delivered to you in North America) to very high absolute standards. Considering the price for the amplifier, the sonics are certainly excellent. If you where to buy the Billie Kit with all the options necessary to equal what I have playing you would be easily paying $2,000 in Kit and extra parts (without accounting for the cost of the Western Electric rectifier and Western Electric driver valves) that would set you back another $1,500. All things considered, I am not really aware of any current commercially available single-eneded amplifier (or push-pull) that applies a similar effort. To get reasonably close that kind of performance at a fairly low cost as the Joplin does is no mean feat.

 

Conclusion

In many a system the Joplin will provide excellent sound for the money and will, for a given set of output valves, be much less fussy about loudspeaker matching than many other single-ended amplifiers. Using the Joplin in less resolving and less sensitive loudspeakers than my own Tannoy’s, I can imagine the lack in transparency and involvement may be less noticeable. Meanwhile the higher output power of the Joplin will be a major asset. If you are looking for the sound of 2A3 in single-ended amplifiers, but with more power, the Joplin does not deliver that. It is in it's own right a very good unit with a lot of added bonus for it's ability to use a wide range of output valves, including some which usually do not put out enough power in single-ended to be usable (even with the majority of higher sensitivity amplifiers). For me it is certainly worth having the Joplin around, be it to listen to 45 output valves or to use in my bedroom system.


Tonality

85

Sub-bass (10 Hz - 60 Hz)

80

Mid-bass (80 Hz - 200 Hz)

90

Midrange (200 Hz - 3,000 Hz)

85

High-frequencies (3,000 Hz on up)

85

Attack

85

Decay

85

P.R.A.T (Pace, Rhythm, Acceleration, Timing) 85

Inner Resolution

80

Soundscape width front

85

Soundscape width rear

85

Soundscape depth behind loudspeakers

75

Soundscape extension into the room

80

Imaging

80

Fit and Finish

90

Self Noise

100

Value for the Money

100

 

 

The Geek Files -
Technology And Measurements


This is the section that tells you about all the technical details, in case you should care about them or want to know about them.

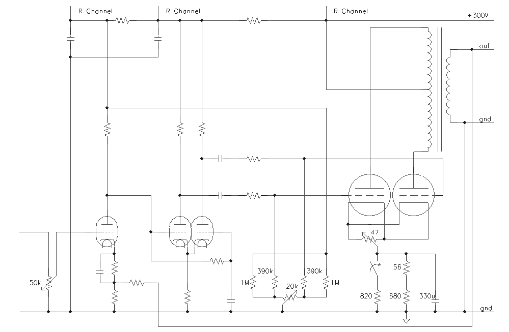
The basic design of the Joplin amplifier is quite common and resembles a circuit found in amplifiers for example by Conrad Johnson and Jadis. A first stage (in the Joplin a 12AT7/ECC81 or any of the equivalents and near equivalents) is DC coupled to a phase splitter realized in a circuit commonly known as “"long tailed pair", here using the 5687 valve. The output stage was set up for operation in "Class AB(2)", achieving a little more power than "Class A" operation at the expense of a fairly rough sound. The original Joplin as received used fixed bias with 100k grid leak resistors. In combination with the rather low value 0.1uF coupling capacitors this clearly conspired to curtail the LF response, especially if no negative feedback was employed. Furthermore, when fixed bias is used 100k is really already a rather high resistor value and may cause problems due to grid emission with some valves.

I also found the biasing process, which required one to work on the turned over amplifier with an open chassis while having the amplifier operating less than ideal. In fact, the output valves are taller than the transformer covers, which means extra care must be taken in this case not to damage the Valves. Combined with the unnecessary individual hum bucking pots for the output valves the setup procedure was longwinded, rather critical and potentially not all that safe.

After discussing the subject with Brian Cherry, he agreed to a modification as shown in the circuit (link)  below. The circuit also illustrates the principle design of the Joplin. The modification should be now included in all new kits as standard. The circuit shown below uses a common self-bias resistor and has a local bias balancing pot in the grid circuit. I fitted this bias balance pot into the space of one of the two hum balance pot’s and rewired the heaters to use only one hum balance pot. By increasing the grid leak resistors to 390kOhm from the original 100kOhm the –3dB point for the LF is extended from 16Hz to 4Hz, resulting in a much lower reaching bass subjectively. The connection shown as switch selects between operation with the type 45 output valves (switch open) and 2A3 (switch closed).

See schematic by clicking here.



While it is possible to set the bias balance pot by ear (lowest noise is normally found with balanced bias) I fitted two test point jacks to the top of the Amplifier, in extra holes drilled, connected to the anodes of the output valves. As the two sections of the output transformer have very close to identical resistance, setting the bias balance is easily done by minimizing any voltage between the two test points.

I also removed the cathode bypass capacitor on the first valve and the entire feedback circuit with a notable improvement in sonics. The bypass capacitor on the self bias cathode circuit in my case was a Nichicon long life type. A final change was made in substituting ERO KP1832 film & foil construction capacitors (0.075uF/800V) for the Wima brand metalized film types originally fitted and by bypassing the cathode bypassing capacitor in the output Valve cathode circuit.

The picture blow shows the Joplin amplifier chassis inside with all these modifications in place.

 

A final modification not shown included removing the volume control and placing a fixed resistor divider on the Amplifier input to match the amplifiers input sensitivity to my system.

 

Specifications

These specifications reflect measurements by myself and Lance from the DIY HiFiSupply board for the self-bias, "Class A1" modified version without negative feedback. This version should by now be standard, however it is not yet reflected on the website of DIY HiFiSupply. Valves used by me where matched pairs of Sovtek single plate 2A3. These specifications are not the manufacturers figures, which may be measured under other conditions.

Effective Power Output: 9 watts per channel (1kHz, 8 ohm load, THD <5%)

Frequency Range: 20Hz to 20KHz (+/-1dB)

Input Sensitivity: 0.17V rms for nominal output

Input Impedance: 50k ohms

S/N Ratio: 74dB unweighted with respect to 2.83V output (1 Watt into 8 ohm), 83dB unweighted with respect to 8.48V output (9 Watt into 8 ohm)

Power Supply: 110V/120V/220V/230V/240V) AC 50-60Hz
Load Impedance: 8 ohms standard (4 or 16 optional)

External Dimensions: 430 x 300 x 170 (WxDxh in mm without valves)

Weight: 17kg (37.4 pounds)

Price: from $634 in the US without Valves but including shipping, $780 as supplied

 

Company Information

DIY Hifi Supply
1105 Podium Plaza
5 Hanoi Road,
Tsimshatsui, Kowloon
Hong Kong

Voice/Fax: (852) 3152-3576
E-mail: sales@diyhifisupply.com
Website: www.diyhifisupply.com

 

US Sales:
DIYCable
153 Mountain Home Road
Port Angeles, WA 98362

Voice: (360) 452-9373
E-mail: info@diycable.com
Website: www.diycable.com

 

 

 

 

 

 

 

 

 

 

 

 

 

 

 

 

 

 

 

 

 

 

 

 

 

 

 

 

 

 

 

 

 

 

 

 

 

 

 

 

 

 

 

 

 

 

 

     

Premium Audio Review Magazine
High-End Audiophile Equipment Reviews

 

Equipment Review Archives
Turntables, Cartridges, Etc
Digital Source
Do It Yourself (DIY)
Preamplifiers
Amplifiers
Cables, Wires, Etc
Loudspeakers/ Monitors
Headphones, IEMs, Tweaks, Etc
Superior Audio Gear Reviews


Show Reports
Capital Audiofest 2025
Toronto Audiofest 2025
HIGH END Munich 2025
Lone Star Audio Fest 2025
AXPONA 2025 Show Report
Montreal Audiofest 2025 Show
Southwest Audio Fest 2025
Florida Intl. Audio Expo 2025
UK Audio Show 2024
Pacific Audio Fest 2024
...More Show Reports

 

Videos
Our Featured Videos


Industry & Music News

High-End Audio & Music News

 

Partner Print Magazines
audioXpress
hi-fi+ Magazine
Sound Practices
VALVE Magazine

 

For The Press & Industry
About Us
Press Releases
Official Site Graphics

 

   

 

Home  |  High-End Audio Reviews  |  Audiophile Show Reports  Hi-Fi / Music News  About Us  |  Contact Us

 

 

All contents copyright©  1995 - 2025  Enjoy the Music.com®
May not be copied or reproduced without permission.  All rights reserved.