Home  |  High-End Audio Reviews  Audiophile Shows  Partner Mags  Hi-Fi / Music News

High-End High-Performance Audiophile Review Magazine & Hi-Fi Audio Equipment Reviews
Audiophile Equipment Review Magazine High-End Audio

  High-Performance Audio Reviews
  Music News, Show Reports, And More!

  30 Years Of Service To Music Lovers

 

April 2014

 

Sony VFETs In Push-Pull Class A By Nelson Pass
Common Source Mode, Transformer Coupled
Article By Nelson Pass

 

Sony VFETs In Push-Pull Class A By Nelson Pass Of Pass Labs And First Watt

 

Introduction
This article is the first of a series presenting fairly simple "Do-It-Yourself" audio power amplifiers using Static Induction Transistors. SITs are a rare breed of transistor which have characteristics particularly desired by some audiophiles. They were first developed in Japan in the early 1970's and known then as VFETs. Brought to market by Sony and Yamaha in the 1970's and into the 80's they largely vanished except as a lingering legend among audio aficionados.

My hands-on experience with SITs followed the publication of my 2010 piece "The Sweet Spot" where I discussed positioning the operating points of Class A amplifiers for load lines which allowed trade-offs involving the characteristic curves of the devices. One of these, equivalent to the Plate Resistance in tubes, we will call Drain Resistance and it is possible to exploit this for better (or at least different) performance. If you want some background on the use of SITs, I recommend this quick read.

As intended by the Cosmos, I got a call from Jeff Casady at SemiSouth where I had been buying power JFETs made of Silicon Carbide.  He told me about how they could do a custom run of devices which had the equivalent of the low Plate Resistance of Triode tubes – SITs. A large check and six months later I was sitting on top a small supply of my own parts. This story and a tutorial, published in 2011, is an appreciation of what SITs can do for audio amplifiers, and is a possible aid to understanding what follows.

My first DIY SIT project was in 2012 with the "SIT Nemesis" a redux of Jean Hiraga's classic Nemesis. At the Burning Amp Festival 2013 I demonstrated a push-pull SIT amplifier which had literally only three electronic components.  This did not include the five regulated power supplies it used, and became referred at DIY Audio as the "Beast With 1,000 Power Supplies".

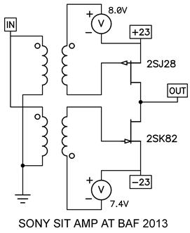
Each channel consisted of a coupling signal transformer and a pair of SONY VFETs, 2SK82 and 2SJ28 operated in Push-Pull, Class A, Common Source Mode without feedback. This is the DIY article about this amplifier. You will be delighted to find that I have altered it so that you can build it with fewer power supplies. Here is the original circuit to this amplifier:

 

 

The input was presented across the parallel primary windings of a Jensen JT112L and the secondary windings provided AC drive voltage across the Gate-Source pins of the SITs. Two regulated supplies powered the SITs and two other floating supplies provided the 8.0 Volts and 7.4 Volts required to bias the transistors to the proper operating point. The fifth supply was used to drive the fan that kept the heat sink cool.

 

This is what it looked like:

 

 

And here's a close-up:

 

 

It sounded quite good, although a small amount of noise could be heard from the regulated switching power supplies I used.

 

 

 

Version 1 - CSX1
The amplifier does not invert phase. Also, because the transformer inputs are isolated you can drive it with XLR or RCA sources without any ground loops. Here's some notes on the performance, starting with distortion versus output:

 

 

In the tube world we would probably call this a 20 Watt amplifier without much argument, and this is achieved without feedback. In point of fact, complementary MOSFETs in a circuit like this could give similar results.  The difference is that the Drain Resistance of the MOSFETs would be rather high, on the order of 100 Ohms or more, and so we would have no damping factor – the amplifier would be a current source. The low Drain Resistance of these parts gives us about 4 Ohms output impedance.

 

Here is what that distortion waveform looks like at 1 Watt, 1 kHz and 8 Ohms:

 

 

You can see that it's primarily third harmonic, reflecting the symmetry of the output stage.  When I showed this curve at BAF, Scott Wurcer pointed out that there was something weird about the curve – he was right, and here is the curve without the distortion trace inverted. Always a treat to have people smarter than me in the audience...

When the amplifier is overdriven, it has that nice compression kind of a curve that the tube lovers have come to appreciate.  Here it is at 25 Watts where you can see it clipping:

 

 

The distortion versus frequency is boringly flat, so I won't show it. Of greater interest is the frequency response curve:

 

 

This figure is really excellent, but is dependent on the impedance of the source.  Since you are essentially driving the capacitance of the SITs themselves, you will find that a high impedance source limits the bandwidth.  A 600 Ohm source impedance barely makes it to 20 kHz, so you will likely want a source impedance of 100 ohms or so to exceed 100 kHz. If you don't have that you can use a buffer like the B1 at this link.

Better yet, the following example is even more appropriate. You trim the potentiometer for 0 Volts DC offset. You can also use the LSK170 and LSJ74 from Linear Systems. It provides about 25 Ohms source impedance and low distortion. However if it shares ground with the main supply of the amplifier you will not have the input isolation of the transformer.

 

 

You also have the option of running the input windings of the transformer in series, sacrificing 6 dB of gain, but doubling the input impedance and halving the capacitance.

The VFET parts 2SK82 and 2SJ28 are thermally stable - they don't drift with temperature. This allows for a fixed bias voltage to be used without temperature compensation and also means that the transistors do not require "ballast" Source resistors for stability as is the case with most Vertical parts. There is something about Source resistors on the output stage which appears to be sonically detectable, and this has been used in several designs (not mine), which unfortunately did not use thermally stable parts.

 

Square Law Stuff
Not having a Source resistor is accounted as sounding better, and this might be related to the “square law” effect. While Wayne Stegall points out that JFETs (and VFET is a special JFET) are strictly speaking 3/2 law, he also shows that they're pretty much good enough for our purposes.

Push-pull Class A FET output stages can benefit from an extended Class A operating region if they use no or low value Source ballast resistors. By "thumbnail" calculation a push-pull Class A amplifier with a fixed bias will operate Class A output current up to twice the bias and one half of the stage shut down beyond that.

With a square law character, the "unballasted" FET output stages will deliver extra current in Class A mode.  Biased at 1.5 Amps, this output stage was observed to leave Class A at around 40 Watts into 4 Ohms.  The square law transconductance bends the transfer curves a bit, illustrated in the following scope shots which observe the current going through a push-pull FET output stage as its output exceeds twice the bias point.

Here is an example of the current waveform of one side of a square law push-pull output stage as it exceeds twice the bias current:

 

 

You can see the bend at the bottom as it approaches shut-off and where the transistor is still conducting 10% of the original bias figure.  This continues asymptotically.  You could argue that it is still Class A at higher power, but I think 10% is about as far as you want to push the idea, or you head toward the marketing excesses of the late 1970's where an amplifier with a 10 Watt idle dissipation could be called 100 Watts Class A.

To help make this clear, here's the positive and negative halves of the output stage together.  It is important to note that the output to the speaker has low distortion.  Being the sum to these two waveforms, it enjoys the cancellation of the second harmonic seen in each.

 

 

You can see how the two halves operate like a see-saw, alternately bearing a greater burden while still remaining active in the amplification. Zero current is at the vertical center. Below is a Class AB amplifier for comparison.  You can see the small overlap between the stages provided by the low bias current which helps to clean up the transition from one half to the other.

 

 

Version 2 - CSX2
Here you see the arrangement of the output devices inverted.  They may look like Common Drain connections (followers) but they are not, since the drive voltages provided by the transformer secondaries are floating – they are still Common Source amplifiers.

 

 

The performance for this amplifier is identical except the source providing the input signal will be driving not only the capacitance of the SIT Gates but also the transformer's internal capacitance.  The result is that a 25 Ohm source is required to make a 100 kHz bandwidth figure.  However there is an advantage, which is that it can be easily constructed without the necessity of separate bias supplies.

 

Power Supplies
Now we will look at the schematics for both of these power supplies. Some comments are in order. First keep in mind that this is simply an example circuit.  It has been shown to work, but there other ways to do it. Second, I should not have to mention all the usual safety issues associated with working with high power supplies at these voltages. Don't omit the fuses or the chassis grounding to AC Earth, and be careful.

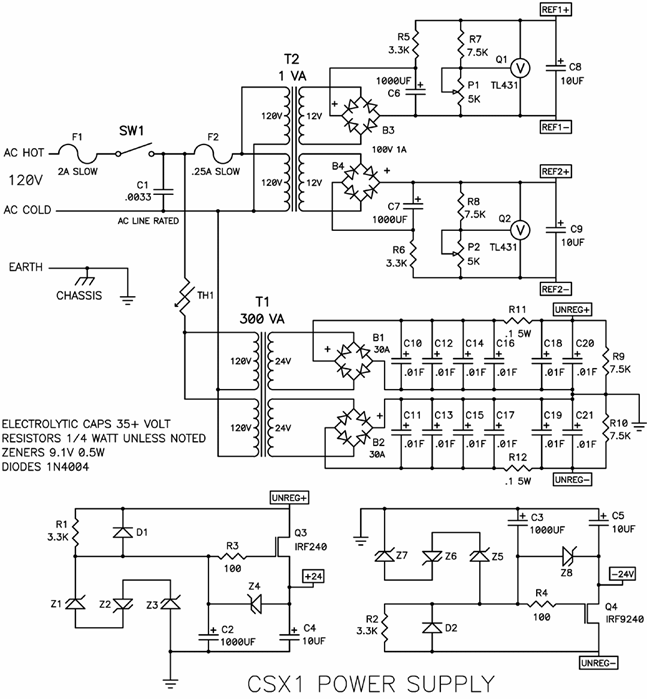
Here is the power supply for the CX1 version:

 

 

This is the power supply for one channel, and you can see a separate power transformer to develop the bias voltages because this is the easiest way of getting some isolated voltages. You can use bigger versions of these for two channels, but you still need two isolated regulator circuits for each channel and you must expand the dissipation capacity of the main power regulators, so it's hardly worth it. The supply regulators dissipate about a third of the heat, so good heat sinking for the MOSFET power transistors is necessary.

We want about 34 Volt unregulated rails, 24 Volt regulated power rails, and bias voltages adjustable from 4 Volts to 12 volts. I use TL431 shunt regulators to for the bias voltages. The power MOSFETs follow a reference stack of Zener diodes for the regulation of the main supply.

The parts aren't very critical, but the important thing is to get a consistent and quiet set of voltages for both the bias and the main supplies. The other key item is that the bias voltages need to be in place much more quickly than the main power supply to prevent too much current from flowing through the output stage on turn-on. You will see that the time constants for these circuits have the bias regulators coming up much faster than the mains.

Here is the power supply for the CSX2 version:

 

 

It is similar to the previous supply, but here the bias voltages can be obtained from the main unregulated supply.  Again, the values and parts are nominal. This greater simplicity of the CSX2 supply is the primary reason to consider using the CSX2 version, keeping in mind that the CSX1 has lower input capacitance. If you have a low impedance source (100 Ohms or less) for the input transformer, then this is not a big problem and the performance will be acceptable in my opinion. This version can be made for two channels, but separate main and bias regulation is needed for each channel.

You will note resistors R11 and R12 in both supplies. These are nominal values designed to provide a mild RC filtering of the power supply noise and also provide convenient test points later when it is time to adjust the bias current, so make them accessible.

It is a good idea to test the power supplies prior to hooking them up to the channels. Remember that the main regulators come up slowly. Both power supplies feature resistors R9 and R10 to bleed off the voltage after the test, since we don't want any surprises from a fully charged bank of capacitors. The only adjustment is the reference voltages, and prior to attaching a channel they should be initially adjusted for at least 12 Volts to prevent high current passing through the output stage.

 

Construction Hints
This is not what I would call a beginner project, so you are expected to know some stuff already. If you are a beginner (or not) and have questions, the best place to start asking them in the Pass Labs forum of DIY Audio where the usual suspects will chime in with good answers. This is superior to emailing them to me as I can be quite slow in responding, although everybody eventually gets an answer of some sort.

Each channel of the amplifier, along with the supply transistors will dissipate a little over 100 Watts of heat. To keep the temperature of the transistors and heat sinks reasonable, you want heat sinking with a thermal resistance of 0.25 degrees C. per watt or less. To put a face on it, a First Watt amplifier chassis could do this as a single channel monoblock.

Regarding parts, you can get much of this at Digikey or Mouser. Antek has some good inexpensive transformers, and somebody at DIY Audio forum will have PC boards after a bit.

The 2SK82 and 2SJ28 transistors are still available in pairs from Circuit DIY and I have tested both the KE33 and KF33 parts, and they are good. For something like this which has not been made for 40 years and isn't coming back, get a few extra. The parts do not have to be matched unless you decide to run them in parallel, which were aren't in this case. This is a "vertical" part, so the Case is the Drain connection. Use mica and thermal grease if you want my advice resulting from 40 years of painful experience.

The excellent folks at Jensen transformer will be happy to take your order, as will Cinemag and Lundahl. The basic device is quad-filar wound with four identical windings designed as a 600 Ohm line transformer. I used the JT-112L, which has a lot of nickel in the core and you can easily find its equivalent.  Remember to carefully watch all the polarities of the windings of all the transformers, signal and power, unless you want additional excitement followed by lots of work. Same with capacitor and diode polarities.

The input transformer is best located at some distance from the power transformer, otherwise it will tend to pick up some noise from the power transformer. The farther the better.

I have specified 120,000 uF of power supply capacitance. This is plenty, but there will always be those who want to do more, but remember that the supplies are also regulated, so you can use less. The main power supply caps are ones I use a lot, Panasonic snap-mount 10,000 uF at 50 Volts.  And yes, you probably want to bypass them with film capacitors and use special diodes.  I say have at it.

The inrush thermistor TH1 should be designed for AC line usage and rated about 10 Ohms at room temperature and a 5 amp rating or so. Don't get crazy with fuse values – 3 Amps slow blow is way more than big enough for this. Ground the chassis directly to the AC Earth ground with 16 gauge wire or bigger.  The isolated transformer inputs will also allow you to ground the analog ground directly to Earth, so do that for safety's sake. Remember, above all safety first.  If you have any questions about something that might relate to electrical safety, check it out.  There are few enough DIYers as it is.

 

Adjustment
If you've tested the power supply and everything is OK and waited a couple minutes to bleed down the power supply capacitors, then you can connect the amplifier circuit.

You will want some way of measuring the current through the circuit. The easiest way is to monitor the DC voltage across R11 or R12.  If you used 0.1 ohms, it will have a DC voltage across it of 0.15 volts. If you use some other value, the formula is 1.5 X R.  Set yourself up to be able to monitor this value all through the adjustment period.

At the same time, you will also want to watch the DC output of the amplifier channel. The goal here is to have 0.15 volts (or so) across the 0.1 Ohm power supply resistor and less than 0.03 volts or so DC on the output. It helps to have two voltmeters. Yes, Radio Shack will charge you a whopping $15 or so for a decent voltmeter (by the way, they are pretty good quality – I use them all the time).

The bias is not critical, so you can go a bit higher or lower without disaster. Probably.

You will be adjusting P1 and P2 to get there, and every time you adjust one pot you will find yourself adjusting the other until you home in on these values.  For this reason, adjust in half steps. If the offset reads 0.2 volts, try to get it to 0.1 Volts. If the current wanders in the wrong direction when you do that, then it was the wrong pot, so go back to 0.2 V and try adjusting the other in half steps. Eventually you will get the hang of it – like backing up with a trailer.

Fortunately the VFETs involved are thermally stable, and will not drift much with temperature. Nevertheless, you will want to watch over the new channel for an hour or so to see what happens, maybe trimming it a bit as you go, again in halfway steps.

 

The Sound...
Ah yes, the sound. Well, it's different. A lot of clarity without annoyance. For a little amplifier it holds up well at your higher volume levels, and certainly doesn't get harsh with abuse, and is better than a lot of my other little amplifiers at complex symphonic pieces, probably due to the largely third harmonic character. It is very non-fatiguing, the kind of piece that makes you go through most of your record collection.

It doesn't have a lot of gain (not really a problem these days) and prefers your more efficient type of loudspeaker. In particular, it doesn't have much of a damping factor, and so don't expect a lot of control out of it. It's great with my full range type speakers, my Zu's and the horn loaded tops on my JBL's. At modest levels it does yeoman service on my SR1's and the Sony AR1's, but it doesn't take them anywhere near maximum levels. Can you build bigger SIT amplifiers with lots of power and control?  Of course you can, and I'll eventually get around to detailing some of that for you.

 

Conclusion
This has been a lot of fun playing with these parts. I'm going to do more. Part 2 will deal with these devices in Common Drain (follower mode) and then we'll see where we are. I'll see you again at BAF 2014. In the meantime, keep building amplifiers.

 

Copyright 2014  Nelson Pass

 

 

 

 

 

 

 

 

 

 

 

 

 

 

 

 

 

 

 

 

 

 

 

 

 

 

 

 

 

 

 

 

 

 

 

 

 

 

 

 

 

 

 

 

 

 

 

 

 

     

Premium Audio Review Magazine
High-End Audiophile Equipment Reviews

 

Equipment Review Archives
Turntables, Cartridges, Etc
Digital Source
Do It Yourself (DIY)
Preamplifiers
Amplifiers
Cables, Wires, Etc
Loudspeakers/ Monitors
Headphones, IEMs, Tweaks, Etc
Superior Audio Gear Reviews


Show Reports
Capital Audiofest 2025
Toronto Audiofest 2025
HIGH END Munich 2025
Lone Star Audio Fest 2025
AXPONA 2025 Show Report
Montreal Audiofest 2025 Show
Southwest Audio Fest 2025
Florida Intl. Audio Expo 2025
UK Audio Show 2024
Pacific Audio Fest 2024
...More Show Reports

 

Videos
Our Featured Videos


Industry & Music News

High-End Audio & Music News

 

Partner Print Magazines
audioXpress
hi-fi+ Magazine
Sound Practices
VALVE Magazine

 

For The Press & Industry
About Us
Press Releases
Official Site Graphics

 

   

 

Home  |  High-End Audio Reviews  |  Audiophile Show Reports  Hi-Fi / Music News  About Us  |  Contact Us

 

 

All contents copyright©  1995 - 2025  Enjoy the Music.com®
May not be copied or reproduced without permission.  All rights reserved.